Our Products

Produkt-o-Bot

The smart guy organizing your product catalogue 

REST API

See the powerful functionality of our SmartGraph containers 

SmartGraph

Dive into the technical detail of TextVerstehen technology 

Automatic

Creation of complex graphs based on your domain knowledge! Expansions and online update of SmartGraph’s is also supported.

Privacy

Your domain knowledge rests with whomever you want to share it with – nobody else!  

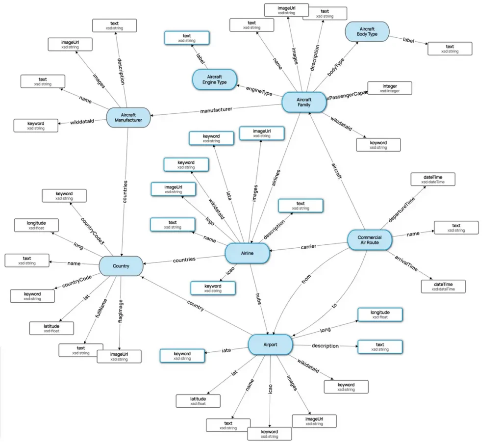
A sample of a Knowledge Graph

Scalable

SmartGraphs’s can have 100,000’s  of statements, extracted from gigabytes of text and databases 

Consumability

We deploy your SmartGraph wherever you want to use it – easily consumable through Python / REST APIs.

An illustration of the SmartGraph architecture.

SmartGraph Architecture

There is no single, simple method for automatic knowledge graph creation. 

Our SmartGraph Architecture orchestrates a number of methods from SotA natural language processing. 

PowerGram Extractors for Various Domains

Our extractors come with a Python or REST API, they are fast and robust. 

Postal addresses depend not so much on language, but on national norms: E.g. Portugal addresses are quite different from Brazilian ones, Austrian from German ones etc. With TextVerstehen, you get all the parts of these addresses  readily for querying your customer database. 

There is no identification of people without a widely accepted proper name. Person names are language-dependent, come in an immense variety, and include titles, first and family names of various kinds, and special ways of referring to and addressing people in business contexts.  

How to know if it’s the same or a different company? Organizations such as associations, societies, or clubs tell a lot about themselves through their names. Often, their are abbreviated variants of these names, so that de-duplication is an issue. 

Similar to non-company organizations, company names often reveal the purpose, the ownership structure or their legal status of a company. TextVerstehen extractors will provide you with all this information in a format which is easy to process. 

Produkt-o-Bot - A Technology by Smartgraph

Lorem ipsum dolor sit amet consectetur. Arcu id a amet vestibulum risus ut suspendisse. Et feugiat cras sed quis porta eleifend egestas egestas. Nunc felis placerat in leo.

An illustration of our Produkt-o-Bot with our brand colors.
Produkt-o-Bot working on a Laptop with the TextVerstehen logo in the background.

Are You Interested in Discovering More About Our SmartGraph Framework?